campaña google adwords

como gestionar las campanas en google adwords

como gestionar las campanas en google adwords

fases en campana de google adwords blog pau mompo

fases en campana de google adwords blog pau mompo

youtube

youtube

convierte mas

convierte mas

nineclicks

nineclicks

las distintas redes en google adwords influencia

las distintas redes en google adwords influencia

vital innova

vital innova

chet com ar

chet com ar

agencia seo

agencia seo

7 claves para hacer una campana de google ads efectiva

7 claves para hacer una campana de google ads efectiva

google support

google support

promocionmusical es

promocionmusical es

epymeonline

epymeonline

amics digitals

amics digitals

efimy agencia de marketing digital

efimy agencia de marketing digital

marcos de la vega

marcos de la vega

estudio xplora

estudio xplora

veronica dabana

veronica dabana

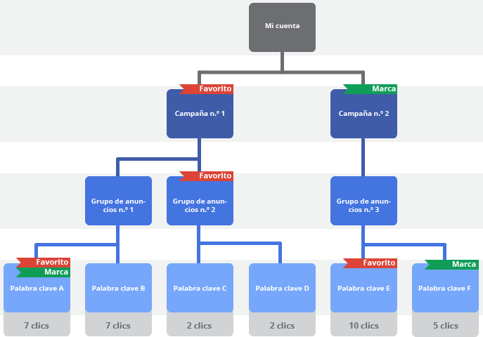
google support

google support

google support

google support

adveischool

adveischool

albeiro ochoa

albeiro ochoa

ipn sas

ipn sas

consultoria nt

consultoria nt

lifestyle al cuadrado

lifestyle al cuadrado

cyberclick

cyberclick

digital menta

digital menta

davir bonilla experto en google ads

davir bonilla experto en google ads

ref 19

ref 19

esv digital

esv digital

You May Like